Skip to navigation

  • Main Navigation
  • Main Content
  • Sidebar
  • Publisher Home
  • Register
  • Login
ISSN: 2736-5492 (Online)
  • Home
  • About
    • About the Journal
    • Editorial Team
    • Article Processing Fee
  • Policies
    • Privacy Statement
    • Crossmark Policy
    • Copyright Statement
    • GDPR Policy
    • Open Access Policy
    • Publication Ethics Statement
  • Current
  • Archives
  • Author Guidelines
  • Announcements
Subscribe Submission

Search

Search

Advanced filters

Search Results

The Impact of Built-in Ad-Blockers in Web Browsers on Computer Power Consumption

Khan Awais Khan, Mohammad Tariq Iqbal, Mohsin Jamil
Requires Subscription PDF Requires Subscription HTML Requires Subscription EPUB Requires Subscription JATS XML

Computer Power Consumption while using Ad-Blocker on a System with AI Accelerators

Khan Awais Khan, Mohammad Tariq Iqbal, Mohsin Iqbal
Requires Subscription PDF Requires Subscription HTML Requires Subscription EPUB Requires Subscription JATS XML

A Comparative Study of CPU and GPU Power Consumption while using Open-Source and Proprietary Media Players

Afzal Ahmed, Mohammad Tariq Iqbal, Mohsin Jamil
Requires Subscription PDF Requires Subscription HTML Requires Subscription EPUB Requires Subscription JATS XML

Comparative Analysis of Power Consumption and Resource Utilization in Open-Source and Proprietary Media Players while using Raw Videos

Afzal Ahmed, Mohammad Tariq Iqbal, Mohsin Jamil
Requires Subscription PDF Requires Subscription HTML Requires Subscription EPUB Requires Subscription JATS XML

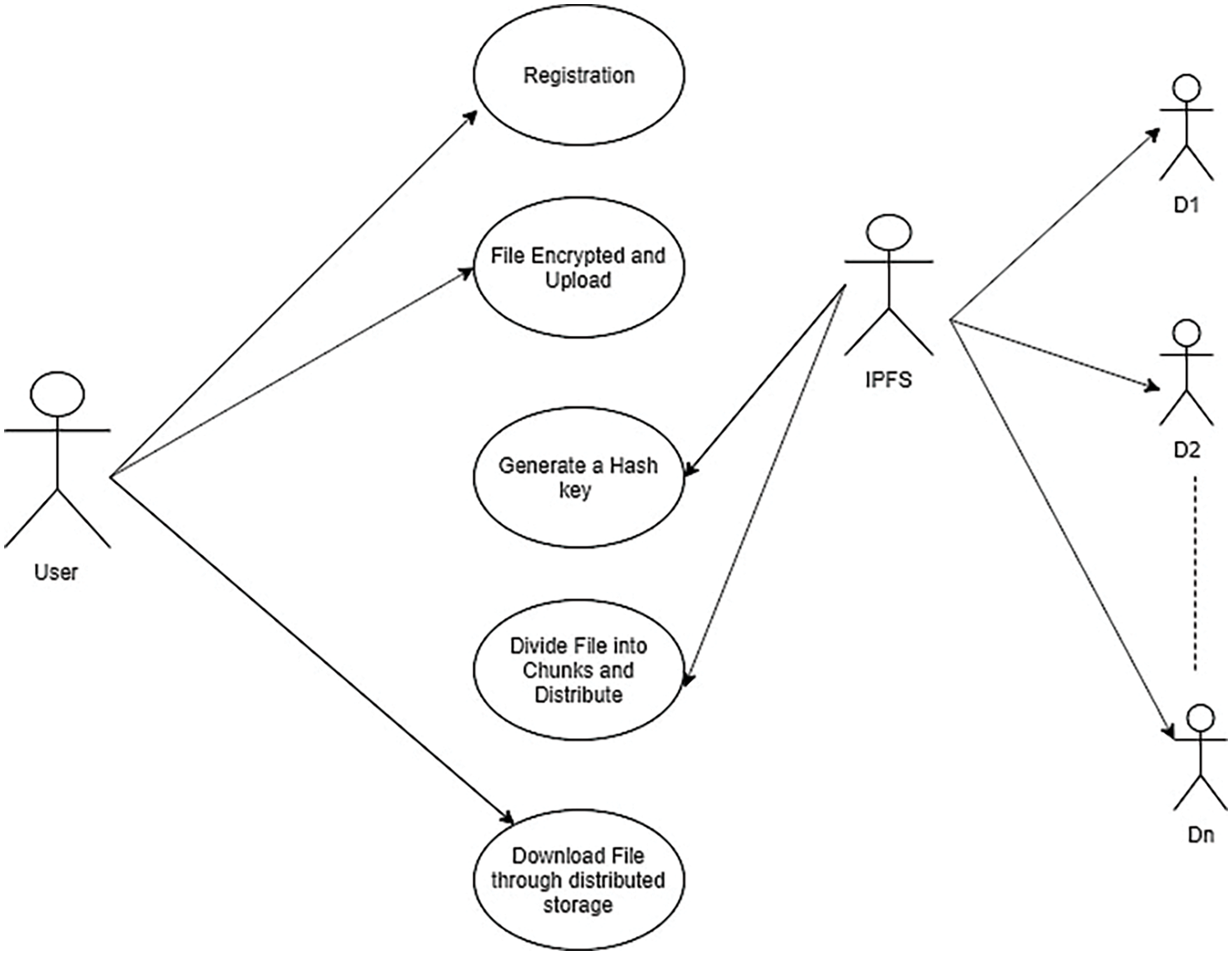
Improving Data Accessibility with Distributed File System: A Blockchain Ethereum Approach

Sushanth Sreenivasamurthy Manakhari, Ajinkya Prabhu Jadhav, Twinkle Paraye, Anurag Gate
Requires Subscription PDF Requires Subscription HTML Requires Subscription EPUB Requires Subscription JATS XML

UAV Path Planning Based on Butterfly Optimization Algorithm in Three-Dimensional Space

Maytham Kadhim Srayyih
Requires Subscription PDF Requires Subscription HTML Requires Subscription EPUB Requires Subscription JATS XML

Domain-Adaptive Pretraining of Transformer-Based Language Models on Medical Texts: A High-Performance Computing Experiment

Charles Kinyua Gitonga, Lydia Gakii Mugao
Requires Subscription PDF Requires Subscription HTML Requires Subscription EPUB Requires Subscription JATS XML
1 - 7 of 7 items

Journal Menu

 Focus & scopes

 Editorial Board

 Article Processing Fee

 Author Guidelines

 Submissions Policy

 Peer Review Process

 Open Access Policy

europa

______________________

Published by

EUROPEAN OPEN SCIENCE

______________________

APPLY FOR EDITORIAL BOARD 

______________________

info

 The British Library

______________________

NEWS

DOWNLOAD AUTHOR GUIDELINES

Information

  • For Readers
  • For Authors
  • For Librarians

Language

  • English

Keywords

Latest publications

  • Atom logo
  • RSS2 logo
  • RSS1 logo

Meet Our Editorial Teamm

Bunakiye Japheth
Niger Delta University, Nigeria
jbunakiye[at]gmail.com
https://orcid.org/0000-0001-5120-5469
Manjushree Nayak
Mats University, India
nayaksai.sairam[at]gmail.com
https://orcid.org/0000-0001-6383-780X
Marran Aldossari
University of North Carolina at Charlotte, USA
maldoss2[at]uncc.edu
https://orcid.org/0000-0002-1825-0097
Prakash Kanade
LeenaBOT Robotics LLC, USA
prakashsrs[at]gmail.com
https://orcid.org/0000-0001-6296-9368
Santosh Reddy Addula
University of the Cumberlands, USA
santoshaddulait[at]gmail.com
https://orcid.org/0009-0000-3286-8224
Suresh Kaswan
Sharda University, Uzbekistan
sureshkaswan[at]gmail.com
https://orcid.org/0000-0002-1528-8938
Swathi Kaluvakuri
Enterprise Fleet Management, USA
swathi.kaluvakuri[at]gmail.com
https://orcid.org/0009-0008-0288-9532
Swati Tyagi
University of Delaware, USA
swatyagi[at]udel.edu
https://orcid.org/0000-0003-2546-0743
Warusia Yassin
University of Putra Malaysia, Malaysia
jbunakiye[at]gmail.com
https://orcid.org/0000-0001-9601-2572
  Read More


European Journal of Information Technologies and Computer Science (EJ-COMPUTE) is a peer-reviewed international journal publishes bimonthly full-length state-of-the-art research papers, reviews, case studies related to all areas of Information Technologies and Computer Science.

  • ISSN: 2736-5492 (Online)

Important Links

  • About the Journal
  • Editorial Team
  • Submissions
  • Article Publication Fee

Contact

  • Email: editor@ej-compute.org
  • Phone: +(44)7462045608
  • Website: https://mail.ej-compute.org
  • 71-75 Shelton Street, Covent Garden, London, WC2H 9JQ, United Kingdom